Instance Verification Kit (IVK)

spin lock @ [15802+22+/linux-3.19-rc1/drivers/usb/gadget/function/f_ncm.c]
Instance Signature: lock

The Matching Pair Graph:


Function Name
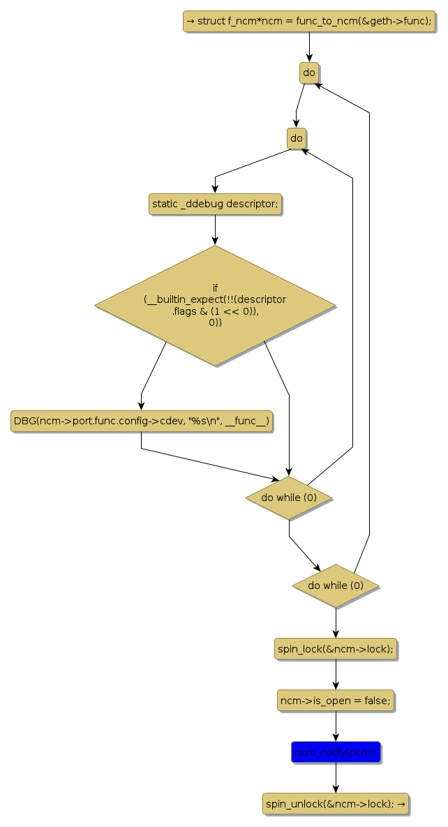
Control Flow Graph (CFG)
Events Flow Graph (EFG)
Source Correspondence
ncm_close [35877+9+/linux-3.19-rc1/drivers/usb/gadget/function/f_ncm.c]
ncm_do_notify [13384+13+/linux-3.19-rc1/drivers/usb/gadget/function/f_ncm.c]
ncm_notify [15055+10+/linux-3.19-rc1/drivers/usb/gadget/function/f_ncm.c]
ncm_notify_complete [15586+19+/linux-3.19-rc1/drivers/usb/gadget/function/f_ncm.c]
ncm_open [35637+8+/linux-3.19-rc1/drivers/usb/gadget/function/f_ncm.c]
ncm_set_alt [22009+11+/linux-3.19-rc1/drivers/usb/gadget/function/f_ncm.c]